Jeez am I pleased. But then… never be pleazed with thyself :)
https://github.com/poetaster/candelabra … came in from production and I’ve built a number of variants. They are fun, indeeed :)

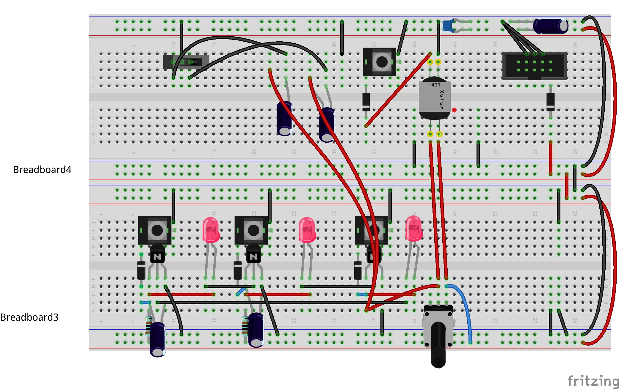
cndlabra bb
        

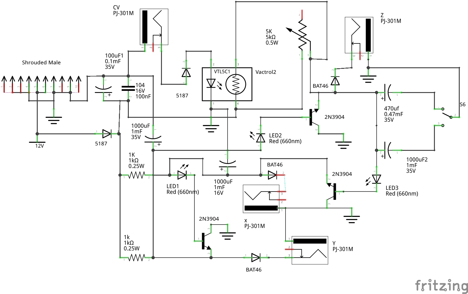
I’ve basically concentrated on scaling the big caps (up to 3300 uF to this point). It’s still quiete a ‘fast’ CV generator. But I’ve found that it has 3 regions of chaos and a number os interesting wonky lfos that work nicely.
Here, an updated bread board sketch … and a crappy schematic

cndlabra bb
        

At this point, the core lesson is that keeping all parts identical BUT for the resistance to VCC on one led is indeed the mechanism to chaos. So, symmetry and chaos. Interesting is the range of behaviour. On tipping the one resistance to tranistor value below the other two, there is a point where one has a relatively quick chaotic orbit behaviour. Going to the extreme other end and having a multiple of the resistance on the same transistor and the result is a very slow orbit around ’this’ (z) point and accelerated orbits on the other two transistors.
All in all, a nice circuit with both lfo like and chaotic behaviour. And I think it is a novel design. Though the idea came from ted, as I mentioned in the last article :)
Obligatory links to my store sites.
and tindie